被蛇咬伤不用慌!广州11区定点救治医院名单来了→
发布日期:2025-06-27 20:27    点击次数:113

各位市民朋友请注意!

每年5至8月

是蛇类活动的高峰期

其中7月和8月

是蛇咬伤事件的高发季

尤其在广东

潮湿闷热、蛇类繁多

更要提高警惕、引起重视!

被毒蛇咬伤,可引起严重毒性反应。人们在外出活动时,应避免进入蛇类栖息地,尽量不要进入草丛、树林等蛇类常出没的区域,避免在蛇类活跃的傍晚和凌晨外出。户外活动时穿长裤、高帮鞋,可使用登山杖等工具先“打草惊蛇”。

01

怀疑被蛇咬伤,该怎么做?

若怀疑被蛇咬伤,首先要保持冷静,避免情绪紧张加快毒液蔓延,同时避免剧烈运动。

此时若能冷静下来,立即拍下看到的蛇,是正确的做法。但若未能及时拍照,也不要去追打,而应记下周围环境特征,尽快到“蛇伤定点救治”医院进行治疗。

因蛇类善于伪装,尤其在草丛、树林等复杂环境,人在被咬时往往未必能看清。如果伤者有拍照记录、能辨认或明确描述被咬的蛇外形,自然有助于加快救治。但若实在辨不出,甚至看不清是否被蛇咬,也不要紧。医生会根据蛇类地区分布特点、所咬伤口形状、患者临床表现、实验室检查等综合考虑诊断及治疗。

到蛇咬伤救治定点医院就诊后,医生除了会进行伤口清洗,去除残留的毒液和异物,还会根据蛇毒类型选择抗蛇毒血清中和蛇毒,这是关键治疗手段,必要时会联合用药。根据病情给予对症支持治疗,包括呼吸支持、纠正低血压和休克、防治器官衰竭、防治感染等。

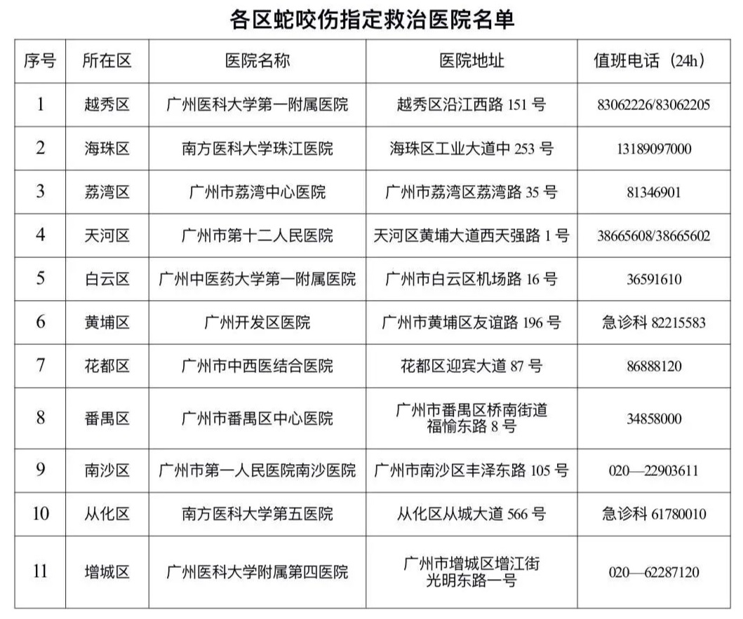
广州市11区均设有蛇咬伤定点救治医院。详见目录,可先致电咨询:

02

有毒无毒,如何辨别?

对于市民而言,有无方法简单辨别有毒无毒?

据相关医疗专家科普,无毒蛇咬伤的伤口可见多个细而浅的齿痕,排列成椭圆形,可能有轻微出血和疼痛,一般无明显全身反应。毒蛇咬伤的牙印有1-4个,一般2个,牙痕较深而粗大。但需要提醒市民朋友注意的是,只要怀疑被蛇咬伤,无论有毒无毒,都应立即到定点救治医院就医。

此外,根据毒蛇所含毒素类型不同,毒性反应也会有所不同。部分蛇咬伤可致混合毒性反应为:

血液循环毒素,可致伤口剧痛,局部明显肿胀,伴有水疱、出血和局部组织坏死,肿胀迅速向肢体近端蔓延,可引起淋巴管炎或淋巴结炎,患者可出现头晕、胸闷、气促、心悸、发热等全身症状,严重者可出现溶血、贫血、血红蛋白尿、心律失常、急性心肝肾衰竭等。

神经毒素所致局部症状较轻,仅有微痒和轻微麻木,无明显红肿,疼痛较轻或感觉消失,但可出现四肢无力、头晕、呼吸困难、惊厥、昏迷等,严重者可迅速出现呼吸衰竭和循环衰竭。

细胞毒素则可引起细胞破坏、组织坏死,轻者局部肿胀、皮肤软组织坏死,严重者出现大片坏死,可深达肌肉筋膜和骨膜,导致患肢残废,还可直接引起心肌损害,甚至心肌细胞变性坏死。

被蛇咬伤

绝不可掉以轻心!

快快转发提醒家人朋友

防患于未然

来源:羊城派、金羊网、新快报

编辑:强薇

校对:张龄丹

责编:蒋锦彤

编审:詹苹苹

签发:刘荣武